Lees verder
Een gezonde leefstijl, sociale contacten en gunstige psychologische kenmerken zijn belangrijk voor het verklaren van sociaaleconomische gezondheidsverschillen (SEGV). In de afgelopen decennia zijn deze factoren nog belangrijker geworden. Dit blijkt uit ons onderzoek met gegevens uit de Longitudinal Aging Study Amsterdam (LASA), waarin wij onderzochten of de verklarende rol van leefstijl, sociale en psychologische factoren in SEGV veranderd zijn tussen drie generaties ouderen geboren in 1928-1937, in 1938-1947 en in 1948-1957.

Fundamentele oorzaken

Het is bekend dat mensen met een hoog opleidingsniveau, hoog beroepsniveau en een hoog inkomen gemiddeld in een betere gezondheid verkeren en langer leven dan mensen met een lagere sociaaleconomische positie (SEP). Deze verschillen, genaamd sociaaleconomische gezondheidsverschillen (SEGV), bestaan al decennia en lijken niet kleiner te worden, ondanks verbeteringen op het gebied van gezondheidszorg en sociale zekerheid. Recent onderzoek laat zelfs zien dat SEGV in de afgelopen jaren zijn toegenomen. Hierdoor rijst de vraag hoe het kan dat SEGV zo hardnekkig blijven bestaan en zelfs toenemen.

Eén van de mogelijke verklaringen voor de bevinding dat SEGV in stand blijven, wordt gegeven door de Fundamental Cause Theory (Link & Phelan, 1995). Deze theorie stelt dat de factoren die SEGV verklaren in de loop van de tijd veranderen als gevolg van maatschappelijke ontwikkelingen. Het zijn echter steeds de groepen met een hogere SEP die het meest profiteren van die veranderingen (zoals verbeteringen op het gebied van gezondheidszorg), waardoor SEGV in stand blijven of zelfs toenemen met de tijd. Dit maakt het voor beleidsmakers en zorgverleners extra ingewikkeld om op de juiste manier op SEGV te interveniëren. Zij richten zich immers op een bewegend doel.

Drie groepen verklarende factoren

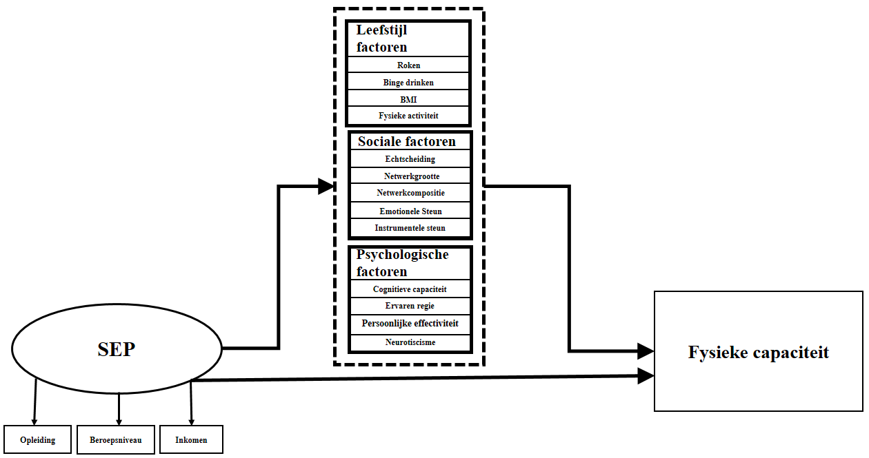
In deze studie richten we ons op mogelijke veranderingen in drie groepen verklarende factoren waarvan bekend is dat ze SEGV deels kunnen verklaren (figuur 1). Ten eerste zijn dat leefstijlfactoren: mensen met een lagere SEP roken gemiddeld vaker dan mensen met een hogere SEP, hebben meer problematisch alcoholgebruik, minder lichaamsbeweging en vaker obesitas. Ten tweede zijn dat sociale factoren: mensen met een lagere SEP ontvangen vaak minder sociale steun, hebben kleinere sociale netwerken en hebben minder stabiele huwelijken dan mensen met een hogere SEP. Ten derde zijn dat psychologische factoren: mensen met een lagere SEP hebben gemiddeld minder cognitieve vaardigheden, ervaren vaker weinig regie over het leven, ervaren vaker stress en voelen zich minder effectief in het behalen van persoonlijke doelen dan mensen met een hogere SEP. Maar dit wil niet zeggen dat deze factoren altijd even belangrijk zijn geweest: de Fundamental Cause Theory suggereert dat het belang ervan over de tijd kan veranderen. Welke veranderingen in de Nederlandse samenleving zijn er in de afgelopen decennia van belang?

Figuur 1. Verklarende factoren voor sociaaleconomische verschillen in fysieke capaciteit

Een veranderende samenleving

Er zijn drie maatschappelijke ontwikkelingen waardoor de verklarende rol van de drie bovengenoemde groepen factoren mogelijk veranderd is over generaties (Mackenbach, 2012). De eerste grote verandering is dat de ziektelast in recentere periodes in toenemende mate is toe te schijven aan welvaartziekten zoals hart- en vaatziekten en diabetes. Omdat deze aandoeningen sterk samenhangen met leefstijl én SEP (bijvoorbeeld doordat gezonde voeding duurder is dan ongezonde) is het waarschijnlijk dat leefstijl een grotere rol is gaan spelen bij gezondheidsverschillen. Ook is de kennis over de manier waarop een gezonde leefstijl kan bijdragen aan het voorkómen van deze welvaartziekten sterk toegenomen. Hoger opgeleiden kunnen hier mogelijk beter van profiteren dan lager opgeleiden, waardoor zij relatief meer gezond gedrag vertonen. Hierdoor is te verwachten dat leefstijlfactoren belangrijker zijn geworden in het verklaren van SEGV in meer recente generaties.

De tweede verandering is dat Nederland – net als omringende landen – gedurende de 20e eeuw een transitie van modernisering en individualisering heeft doorgemaakt. Deze transitie heeft veranderingen teweeggebracht in de sociale netwerken van mensen. Zo zijn netwerken groter geworden en is sociale steun van familieleden en buurtgenoten afgenomen. Bekend is dat mensen met een hoge SEP vaak in hogere mate contact hebben met vrienden en kennissen buiten de familie dan mensen met een lage SEP. Daardoor verwachten wij dat zowel het aantal als de kwaliteit van sociale connecties belangrijker zijn geworden in het verklaren van SEGV in recentere generaties.

De derde verandering gedurende de 20e eeuw is de meritocratisering van de samenleving, waarin niet sociale achtergrond maar eigen verdienste in steeds grotere mate de sociaaleconomische positie van het individu is gaan bepalen. Deze ging samen met de zogeheten opleidingsexpansie die sinds de jaren ‘50 in Nederland plaatsvond: steeds meer mensen bereiken een hoog opleidingsniveau. Ook werden cognitieve capaciteit en persoonlijke inzet belangrijker voorwaarden voor het behalen van een hoge opleiding en het behouden van een goede gezondheid. Daardoor is het mogelijk dat cognitieve vaardigheden, de mate waarin iemand regie ervaart over het leven en de mate waarin iemand in staat is effectief persoonlijke doelen te behalen en flexibel om te gaan met tegenslagen (ook wel aangeduid als ‘zelfredzaamheid’), steeds meer voorkomen onder mensen met een hoge SEP. Deze eigenschappen, ook wel eigen regie, persoonlijke effectiviteit en cognitieve capaciteit, zijn steeds belangrijker geworden voor het verklaren van SEGV.

Toetsen van veranderingen in drie generaties ouderen

We toetsten deze verwachtingen aan de gegevens afkomstig uit LASA, door de bijdrage van leefstijl, sociale en psychologische factoren aan SEGV te vergelijken tussen drie generaties ouderen. De eerste generatie was geboren in 1928-1937 en was 55 tot 64 jaar oud in 1992-1993, de tweede generatie was geboren in 1938-1947 en was 55 tot 64 jaar oud in 2002-2003, en de derde generatie was geboren in 1948-1957 en was 55 tot 64 jaar oud in 2012-2013. We vergelijken hiermee dus de bijdrage van verschillende factoren aan SEGV over groepen jonge ouderen met dezelfde leeftijd, maar die opgroeiden in een ander tijdsgewricht. Als gezondheidsuitkomst gebruikten we fysieke capaciteit, gebaseerd op de snelheid waarmee drie verschillende tests werden afgelegd: 5x opstaan en weer gaan zitten in een stoel zonder de armen te gebruiken; 3 meter lopen, draaien en weer terugkeren; en een vest aan- en uitdoen zonder hulp. Fysieke capaciteit is een belangrijke voorspeller voor functionele beperkingen, kwaliteit van leven en sterfte.

Veranderingen in de bijdragen van leefstijl, sociale en psychologische factoren

Tabel 1 toont de resultaten van de analyse. Eerst keken we of de leefstijl- en psychosociale factoren überhaupt een deel van de SEGV konden verklaren in één of meerdere generaties. Voor de leefstijlfactoren vonden we dat roken, binge alcoholgebruik (in korte tijd veel alcohol drinken, hier gedefinieerd als 5 of meer eenheden per gelegenheid) en Body Mass Index (BMI: kg/m2) inderdaad een rol speelden in het verklaren van SEP-verschillen in fysieke capaciteit in één of meer generaties. Voor de sociale factoren waren dit netwerkgrootte en ontvangen emotionele steun. Voor de psychologische factoren waren dit ervaren regie, persoonlijke effectiviteit en emotionele instabiliteit (neuroticisme). Alle factoren hadden verbanden met SEP in de verwachte richting: mensen met een hoge SEP hadden een gezondere leefstijl, grotere sociale netwerken en gunstigere psychologische kenmerken dan mensen met een lage SEP, en hadden mede daardoor een betere fysieke capaciteit.

Vervolgens keken we of de verklarende kracht van de factoren verschilde tussen de generaties. Voor een aantal factoren vonden we dat hun belang voor het verklaren van SEGV veranderde. De rol van roken werd groter in de meer recente generaties (2002-2003 en 2012-2013) omdat meer mensen met een lage SEP gingen roken. Binge alcoholgebruik en emotionele steun werden belangrijker als verklarende factoren voor SEGV in de meest recente generatie (2012-2013). Dit was niet omdat de verschillen tussen sociaaleconomische groepen toenamen, maar omdat ze sterker gingen samenhangen met fysieke capaciteit. Ervaren regie speelde een grotere verklarende rol in recente generaties (2002-2003 en 2012-2013) omdat de verschillen in ervaren regie tussen hoge en lage sociaaleconomische groepen steeds groter werden.

Tabel 1. Veranderingen in de bijdrage van leefstijl-, sociale- en psychologische factoren aan SEGV voor drie generaties ouderen

Verder kijken dan alleen leefstijl

De resultaten laten zien dat de rol van sommige verklarende factoren in SEGV inderdaad veranderd is over generaties. De verklarende rol van roken, binge alcohol gebruik, emotionele steun en ervaren regie werd steeds groter. Op basis van deze bevinding kunnen we concluderen dat leefstijl- en psychosociale verklaringen voor SEGV inderdaad aan verandering onderhevig zijn, en dat beleid gericht op het verkleinen van SEGV zich dus wellicht dient aan te passen aan een bewegend doel. We vonden ook factoren waarvan de verklarende rol niet veranderde over generaties maar die wel belangrijk bleven voor het verklaren van SEGV: BMI, netwerkgrootte, persoonlijke effectiviteit en emotionele instabiliteit.

Het is opvallend dat de toename van het belang van sociale steun en ervaren regie parallel loopt aan ontwikkelingen binnen de samenleving, waarin er in toenemende mate een beroep wordt gedaan op de zelfredzaamheid en participatie van burgers. Deze ontwikkeling kan worden gezien als een waarschuwing dat een toenemend beroep op zelfredzaamheid in de ideologie van de ‘participatiesamenleving’ sociaaleconomische gezondheidsverschillen zou kunnen vergroten. De positie van mensen met een lage SEP kan kwetsbaarder worden door hun relatief lage zelfredzaamheid en beperkte toegang tot emotionele steun in een context waarin juist die aspecten belangrijk zijn om goed te functioneren.

We concluderen dat de verklaringen voor SEGV leefstijl-, sociale- en psychologische domeinen beslaan en veranderlijk zijn in de tijd. Voor het duiden van SEGV is het daarom belangrijk om niet alleen te kijken naar de kenmerken van het individu maar ook naar bredere maatschappelijke ontwikkelingen omdat deze van invloed zijn op de manier waarop SEGV in stand gehouden worden. Zoals we al eerder betoogden (Klokgieters, Kok & Huisman, 2020) is het tevens belangrijk voor beleid om verder te kijken dan alleen leefstijl bij het verkleinen van SEGV. Uit de resultaten van dit onderzoek blijkt dat eigen regie en emotionele steun belangrijke aangrijpingspunten vormen maar mogelijk zijn er nog meer factoren waarvan het belang voor SEGV is toegenomen over de tijd.  

LASA is een onderzoek naar veranderingen in het sociale, emotionele, cognitieve en fysieke functioneren van ouderen. Voor meer informatie over LASA en weetjes over ouder worden, zie: www.lasa-vu.nl.

Literatuurlijst

  1. Link, B. G., & Phelan, J. (1995). Social conditions as fundamental causes of disease. Journal of health and social behavior, 80-94.
  2. Mackenbach, J. P. (2012). The persistence of health inequalities in modern welfare states: the explanation of a paradox. Social science & medicine, 75(4), 761-769.
  3. Klokgieters, S. S., Kok, A. A., Huisman, M. (2020, 12 november) Kijk verder dan leefstijl bij sociaal-economische gezondheidsverschillen. Sociale vraagstukken